Fast Load Shedding, Automated Protective Relays and GOOSE Communications
In this week’s Industry Perspectives, Ameresco’s Troy Wilsey explores how tools like fast load shedding, automated protective relays, GOOSE communications and more can improve energy resiliency.
Use of the noun resiliency, or resilience, has increased significantly in recent years. That’s true in the mainstream media, and it’s the case more particularly within the energy sector where a variety of technological, socioeconomic and environmental factors is fueling a fundamental transformation.
Resilience: rɪˈzɪlɪəns; noun: resiliency
- the capacity to recover quickly from difficulties; toughness.
- the ability of a substance or object to spring back into shape; elasticity.
The incidence and escalating costs of extreme weather events, power outages and fuel shortages, such as those that occurred in the wake of hurricanes Harvey, Irma and Maria, number among the growing list of significant events prompting energy industry executives, regulators, consumers and politicians, as well as environmental, public interest groups and the media, to follow and examine power and energy industry news and developments in greater detail and with an eye towards enhancing overall resiliency. Adding to this is the emergence and rapid growth of a host of new digital power and energy technologies, including distributed renewable, smart meters, automated metering infrastructure, battery-based energy storage and microgrids.
Behind all the media hype and buzz, Ameresco has been working closely with customers spanning the U.S. military, government, and commercial and industrial sectors to solve the host of problems and challenges associated with this new industry model and rapidly evolving power and energy industry “toolkit.” Together, we are identifying, testing and implementing practical, cost-effective solutions. Fortuitously, we’re finding that they can be deployed, integrated and brought to bear successfully and economically across an expanding range of situations, with substantially enhanced resiliency among the primary benefits.
[clickToTweet tweet=”Ameresco has been working closely with customers to create a power and energy industry “toolkit”. ” quote=”Ameresco has been working closely with customers to create a power and energy industry “toolkit”. “]
Fast load shedding
Even those utility customer sites equipped with on-site combined heat and power (CHP) generation capacity can experience complete blackouts during an emergency outage of the public electric utility. Blackouts at a facility can last for anywhere from 30 minutes up to two hours until a CHP plant can be restarted and restore power to priority loads.
Courtesy of Ameresco
Fast load shedding (FLS) technology can eliminate this downtime by matching priority loads with on-site generation capacity. Enhanced with new, real-time digital data communications and Internet of Things capabilities, the latest generation of electrical equipment and devices enable local microgrids and distributed energy resource management systems (DERMS) to disconnect from the utility grid, referred to as “islanding,” and seamlessly carry on providing power within the constraints imposed by on-site loads, self-generation, energy storage and on-site distribution capacity.
Based in part on interviews with facility staff at key project locations, Ameresco determined the prospective value of avoided down-time by virtue of maintaining priority loads during a hypothetical one-hour utility grid outage at a large, critical facility. Loss of productivity at this site from a one-hour utility grid outage has a monetary value of $100,000. This hypothetical facility has as much as 10 MW of distributed self-generation capacity in the form of a 5 MW (summer) and 10 MW (winter) CHP system. We add in intelligent FLS technology and postulate three grid outages per year.
Calculations show that such a facility stands to suffer a $10,000/MW loss of production, as well as a lost opportunity cost, as a result of losing grid power for one hour – $50,000 per event in summer ($10,000/MW times 5MW summer CHP capacity) and $100,000 per event in winter ($10,000/MW times 10MW winter CHP capacity).
Given two grid outages in summer and one in winter, the facility’s overall avoided cost as a result of implementing intelligent FLS technology comes in at $200,000. Assuming a fast load shedding implementation cost of $2 million, a simple payback calculation (not including the cost of financing) results in a payback period of 10 years.
Justifying the investment
In many cases, such an investment should prove attractive. But opportunity cost is not a tangible operating expense, and it is difficult for private and public-sector organizations to quantify and project them out over 15 to 20-year terms. So, the proposal might not pass management review.
We’re seeing growing interest in FLS technology throughout the Dept. of Defense, where most of our technical depth and experience lies, for instance. That’s also the case across a growing range of public and private sector organizations – municipalities, universities and school districts, hospitals and medical centers, corporate campuses and industrial parks.
Courtesy of Ameresco
All these organizations recognize the value and benefits resilient, grid-independent power generation and distribution might afford them. Given financial and budgetary constraints, fast load shedding capabilities are a core aspect of any plans to realize greater value from investments in energy efficiency, on-site power generation, intelligent energy storage, smart metering and automated metering infrastructure.
Advanced protective relays and IEC GOOSE communications
Underlying FLS, advanced protective relaying lies at the core of the latest distributed energy resource and microgrid management systems. Advance protective relays constantly monitor, and can respond to changes in, the flow of electricity to all loads and from every on-site source of power generation and distribution asset, as well as connections to utility grids.
As specified in IEEE 1547, advanced protective relaying insulates all electrical equipment and devices from variations in voltage and frequency that lie outside safe bounds, whether it be present-day solid state, digital gear or legacy electro-mechanical equipment and devices. Installing advanced protective relays with connections to automated circuit breakers at each distributed energy resource connection point, for example, could pay for itself in short order. The same is true at load connection points and at utility grid connection points.
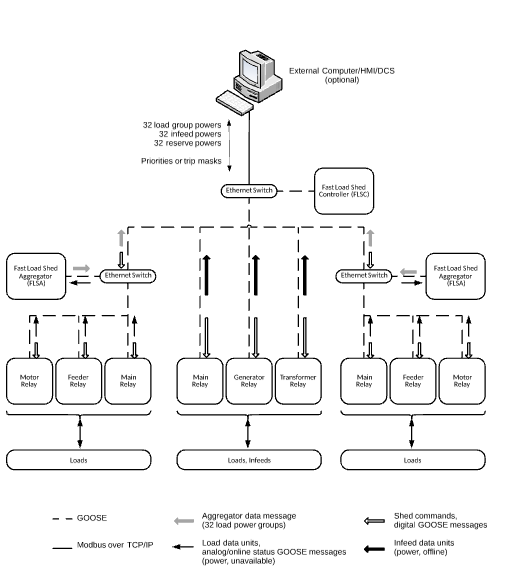
Typically, automated protective relays are installed further “upstream” from any one building’s central electrical control panel, as a component of the electrical bus that interfaces with the utility grid and controls on-site power and energy distribution throughout a facility or site. At large-scale, FLS systems can span thousands of distributed loads, along with on-site distributed power generation, such as CHP or solar PV, as well as battery-based energy storage and distribution infrastructure.
In an upcoming IEEE white paper, Ameresco and GE describe the experience of applying an FLS system architecture to support a wide array of relays provided by various vendors. This FLS system makes use of proven, modular FLS technology that makes it relatively easy and straightforward to expand the system so as to manage a local microgrid or facility’s distributed power generation and distribution system efficiently and effectively as it grows and becomes more complex.
The “brains” of the proposed centralized architecture is an FLS controller interfaced with local feeder protection relays that make use of IEC 61850 GOOSE, an increasingly popular and commonly found standardized protocol for digital distributed energy resource and microgrid systems communications, as well as additional FLS aggregators should they be required.
Facilities that serve as resources for public services or production of goods and products could realize substantive benefits, both for their owners and broader society, in real, tangible ways by investing in fast load shedding, distributed energy resource and microgrid technology and systems. Keeping electricity flowing can enhance public safety and national security, as well help protect valuable, productive assets.
Troy Wilsey is the lead project developer for Microgrid Solutions at Ameresco.
